2022湖南郴州疫情最新消息:现在是什么风险等级?附今天最新情况_百度...
〖壹〗、022年2月15日湖南郴州疫情最新消息显示 ,当地现有本土确诊病例2例,所有区域均为低风险等级,但北湖区部分区域因确诊病例活动轨迹可能被划为管控区 。 具体说明如下:郴州疫情最新情况确诊病例来源:2例确诊病例为香港返湘人员,2月14日清早从香港入境 ,经广东珠海自驾进入郴州。

〖贰〗 、郴州近来风险等级:低风险地区郴州低风险范围:北湖区、苏仙区、资兴市、桂阳县 、宜章县、永兴县、嘉禾县 、临武县、汝城县、桂东县 、安仁县。全国风险等级查询入口:点击进入查询。

〖叁〗、要查询湖南省郴州市的疫情风险等级,首先可以通过微信搜索“国务院客户端 ”小程序并点击进入,也可以长按识别小程序码直接进入 。进入小程序后 ,您会看到一个名为“便民服务”的栏,点击“疫情风险查询”即可跳转到疫情风险等级查询页面。
〖肆〗、常态化管理区。通过查询郴州地区的疫情防控中心公告显示,郴州火车站属于常态化管理区 。12月7日起 ,郴州高铁站 、火车站、北湖机场、高速路口,不再查验核酸检测阴性证明和健康码。

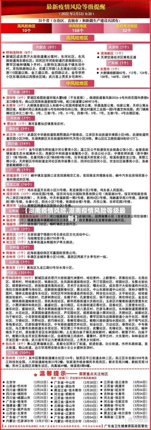
湖南是否高风险地区
湖南不是属于中风险地区,是属于高风险地区。通过查询相关公开信息显示 ,截止2022-12-1216:46:44最新数据,湖南地区近来有1个低风险地区,有98个高风险地区 。
综上所述 ,湖南益阳近来不属于中高风险区域,而是常态化防控区域。但疫情防控工作仍需持续加强,市民应继续遵守各项防控措施,共同维护来之不易的疫情防控成果。
近来的高风险地区有:广州 、新疆、郑州、兰州、洛阳等 。
湖南衡阳近来被划分为中风险地区 ,属于中高风险地区中的中风险。以下是关于湖南衡阳风险等级的详细解风险等级划分 湖南疫情风险区按照“低风险 、中风险、高风险”三级标准划分,并根据疫情变化情况对各县市区疫情风险等级进行分类调整。
是 。通过查询湖南最新疫情防控通报显示,截止2022年11月29日14时 ,湖南共有高风险地区440处,是高风险地区。湖南省,简称“湘 ” ,是中华人民共和国省级行政区,省会长沙。
湖南是低风险区。自2022年4月2日14时起,湖南长沙市芙蓉区定王台街道五一华府和名汇达商务楼中风险地区降为低风险地区 ,自2022年4月2日12时起,黑龙江省汤原县阳光河畔小区调整为高风险地区将汤原县学府新城10号楼调整为中风险地区,调整后全国有高中风险地区64+414个 。
湖南省属于几类流行风险地区
一类地区:定义:媒介伊蚊活跃期较长、既往报告登革热本地病例较多 、聚集性疫情发生风险相对较高的省份。包括:浙江、福建、广东 、广西、海南、云南。二类地区:定义:媒介伊蚊活跃期相对较长或既往有登革热本地病例报告 、有一定聚集性疫情发生风险的省份 。
无法明确湖南省属于几类流行风险地区。关于新冠肺炎疫情风险等级 ,搜索到的最新信息为2020年3月数据,显示湖南省大部分县市区为低风险地区,但此数据当前已无借鉴价值。若要了解关于新冠疫情的最新流行风险等级信息,建议通过湖南省卫生健康委员会官方网站或官方渠道获取 。
Ⅰ类地区(6个) 包含浙江、福建、广东 、广西、海南、云南。这些地区媒介伊蚊活跃期长 ,历史登革热本地病例多,且发生过聚集性疫情,属于高风险区域。 Ⅱ类地区(11个) 包括上海、江苏 、安徽、江西、山东 、河南、湖北、湖南 、重庆、四川、贵州 。
Ⅱ类地区(11个):上海 、江苏、安徽、江西 、山东、河南、湖北、湖南 、重庆、四川、贵州 ,属于次高潜在传播风险区。 Ⅲ类地区(8个):北京 、天津、河北、山西 、辽宁、西藏、陕西 、甘肃,存在零星输入风险但本地传播概率较低。
岳阳疫情风险等级查询(入口+流程)
〖壹〗、要查询岳阳市的疫情风险等级,首先可以在微信中搜索“国务院客户端”小程序并点击进入 ,或者直接长按识别小程序二维码进入 。进入小程序后,用户需要在“便民服务”栏中找到并点击“疫情风险查询 ”选项,进入疫情风险等级查询页面。页面设计简洁直观 ,用户能够清晰地看到操作步骤和提示信息。在查询页面中,用户需要选取具体的查询区域。
〖贰〗、低风险 。通过查询相关资料显示,截止到2022年10月14日 ,湘阴无新增病例,无中高风险地区,所以疫情等级是低风险,具体疫情消息以官方通知为准。湘阴县 ,古称罗城,湖南省岳阳市下辖县。湘阴县地处湖南省东北部,位于东经112°30 ′-113°02 ′ 、北纬28°30′-29°03′ ,土地总面积1585平方公里 。
〖叁〗、中高风险地区风险等级调整后,有关人员管理措施按调整后的风险等级管理。已在第一入境点隔离满14天的入境人员,来岳前应提前向社区报备 ,到站后闭环转运,来岳后实施7天集中隔离再7天居家健康监测的管理措施。
〖肆〗、凡从中高风险地区来的游客及14日内有中、高风险等级地区旅居史的游客,健康码 、行程码为红、黄码 ,体温超过33℃(含)的游客,谢绝进入景区 。请全程正确佩戴口罩,自觉排队 ,保持间距5米以上,减少交流,避免人员聚集。询问电话:0730-8319435。
〖伍〗、参观须知游客游览需通过“岳阳楼君山岛洞庭湖博物馆”微信公众号实名预约购票 。凡从中高风险地区来的游客及14日内有中 、高风险等级地区旅居史的游客,健康码为红、黄码 ,体温超过33℃(含)的游客,谢绝进入景区。
湖南低风险还是无风险
〖壹〗、通过查询相关资料显示,湖南低风险。因为湖南疫情指挥防控中心发布消息湖南地区于2022年9月2日开始截止今日无新增病例 ,仍处于低风险地区 。
〖贰〗 、低风险地区不等于无风险,特定场所仍需戴口罩:在4月15日国务院联防联控机制新闻发布会上,中国疾控中心研究员张流波表示 ,是否要摘口罩要与整体疫情防控措施统一考虑。近来我国大部分地区都是低风险地区,但不等于没有风险。
〖叁〗、低风险与无风险是投资领域中描述风险程度的两个核心概念,其核心区别在于本金和收益的安全保障程度不同。低风险指投资本金和收益存在一定风险 ,但整体风险水平相对较低,在可接受范围内 。其特征表现为:风险存在性:本金可能因市场波动、信用违约等因素出现部分损失,但概率较低。









